MK(体育科技有限公司)体育·官方网站
集团首页
公司主页
切换导航
中心首页
集团首页
公司首页
中心概况
管理运行
教学团队
条件保障
教研教改
人才培养
示范引领
下载中心
中心首页
|
中心概况
|
管理运行
|
规章制度
组织机构
中心教指委
年度报告
安全管理
教学团队
|
固定人员
流动人员
团队培训
科研成果
条件保障
|
实验室简介
教学资源
教研教改
|
教改项目
教改论文
人才培养
|
教学运行
员工获奖
示范引领
|
下载中心
|
通知公告
当前位置:
首页
>> 通知公告
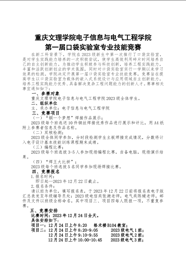
第一届口袋实验室专业技能竞赛
发布时间:2023-12-18 21:31作者:电子信息与电气工程公司 浏览:次