MK(体育科技有限公司)体育·官方网站
集团首页
公司主页
留言板
搜索
切换导航
Mksport体育
集团首页
关于我们
团队队伍
学科科研
党建工作
团学工作
人才招聘
员工之家
实验中心
人才培养
资料下载
联系我们
关于我们
|
Mksport体育简介
组织机构
现任领导
历任领导
年度大事记
院训院徽
团队队伍
|
专家教授
博士风采
骨干教师
兼职教师
本科教育
|
专业设置
培养方案
教学成果
特色培养
安全工作
研究生教育
|
学位点简介
培养管理
导师团队
行业导师
联培基地
学科科研
|
重点学科
科研平台
科研团队
科研成果
学术交流
党群工作
|
组织机构
党群活动
团学工作
|
组织机构
社团协会
人才招聘
|
本科招生
研究生招生
就业信息
创新创业
员工之家
|
组织机构
员工风采
员工活动
资料下载
|
教师下载
员工下载
实验中心
|
工程中心
|
人才招聘
栏目导航
+
本科招生
研究生招生
就业信息
创新创业
本科招生
研究生招生
就业信息
创新创业
当前位置:
首页
>> 就业信息
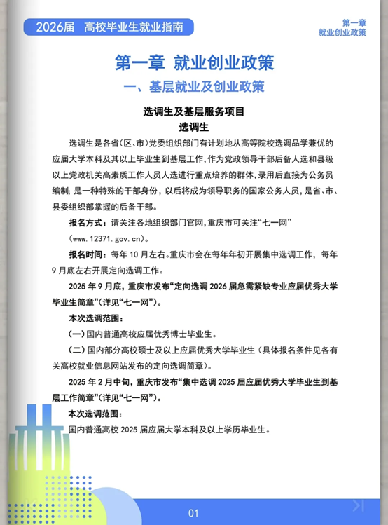
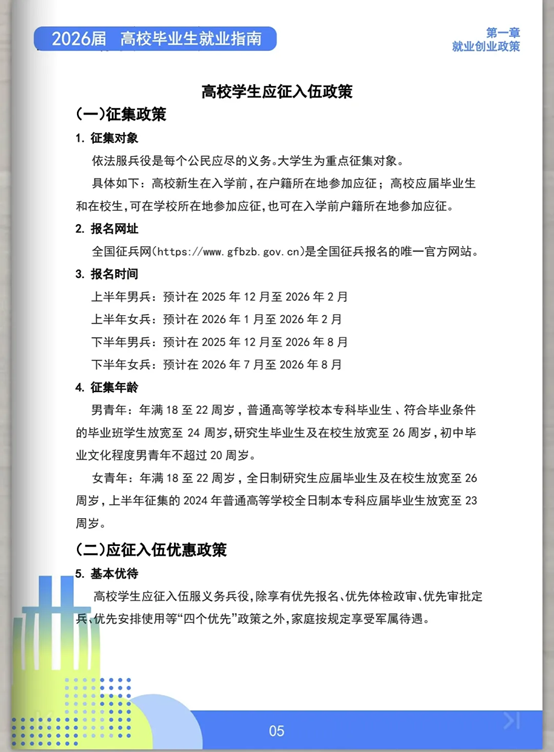
2026届毕业生就业政策
发布时间:2025-11-05 11:01来源:Mksport体育 浏览:次